このサイトではJavaScriptを使用したコンテンツ・機能を提供しています。JavaScriptを有効にするとご利用いただけます。
本文へスキップします。
千葉市ホームページ
文字サイズ
色合い
サイト内検索
千葉市立誉田東小学校
閉じる
ホーム > 学校経営 > 学校教育目標
更新日:2020年2月3日
学校経営
Menu
ここから本文です。
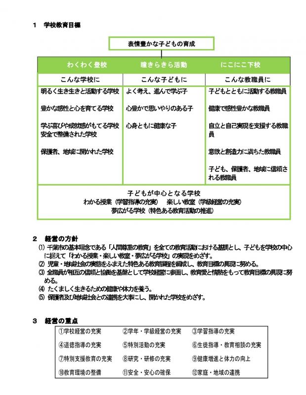
学校教育目標(JPG:418KB)